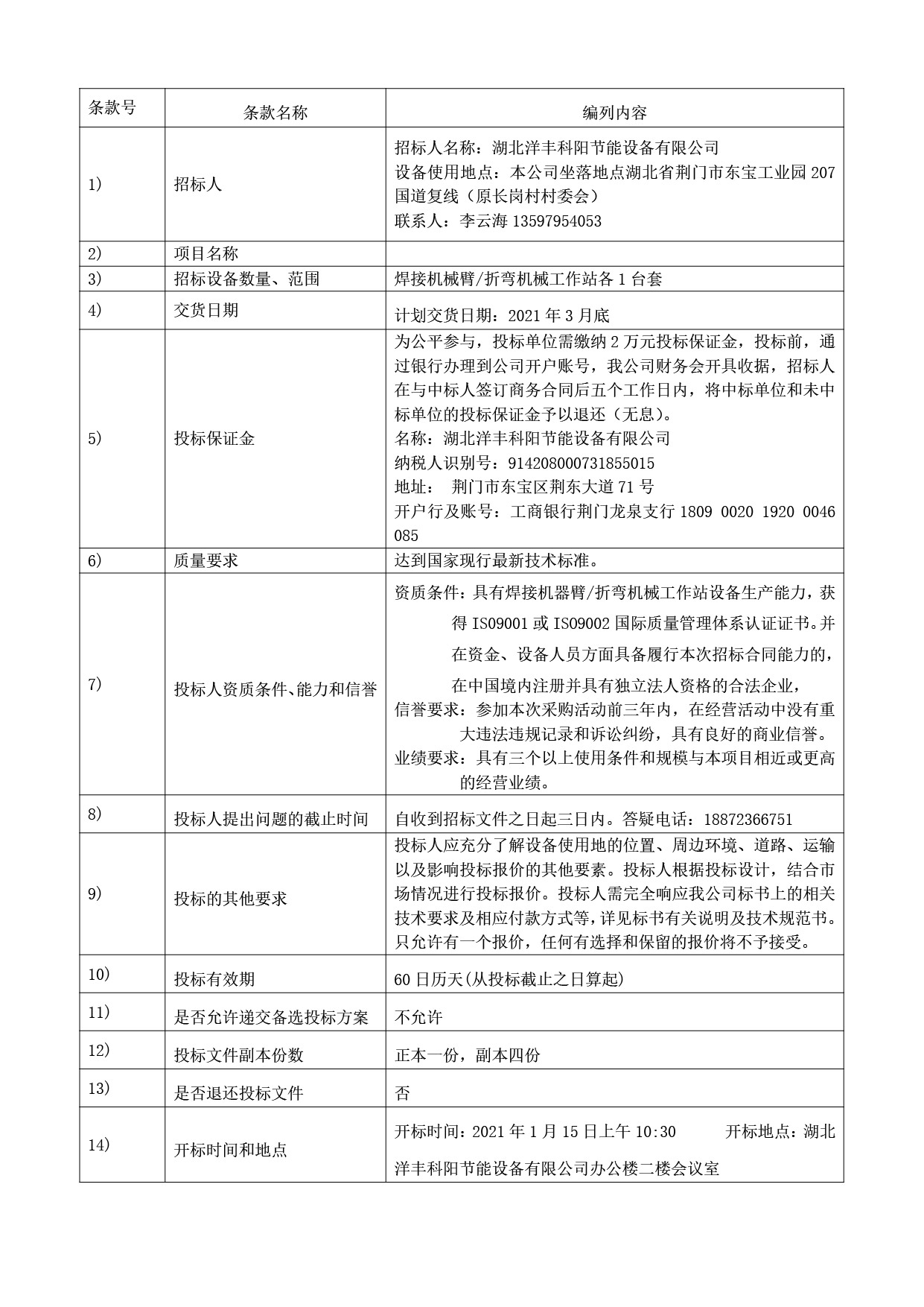
湖北洋丰科阳节能设备有限公司焊接机器臂/折弯机械工作站招标公告

  湖北洋丰科阳节能设备有限公司是一家集研发、生产、销售、服务为一体的大型民营高科技企业,由大型企业集团—洋丰集团控股。集团核心企业新洋丰农业科技股份有限公司是深交所主板上市公司(股票代码:000902),公司现有资产80亿元,员工7000余人,是国家级高新技术企业,中国民营企业500强,中国制造业500强。
  
  1.前言
  
  本招标项目焊接机器臂/折弯机械工作站由招标人湖北洋丰科阳节能设备有限公司自行组织招标,设备地点为本公司坐落地点湖北省荆门市东宝工业园。现邀请在中国境内注册并具有独立法人资格的合法企业前来投标。
  
  2. 投标人须知(下表)